
凹凸科技
鋰離子電池以高能量密度、體積小、重量輕等優勢,在手機、筆記本電腦市場,它已經完全取代其他電池,擁有100%的占有率;目前,鋰離子電池正迅速延伸入電動工具、電動自行車、及其他的應用中,它廣闊的市場前景也越來越得到業界的認同。然而與鎳氫、鎳鎘、鉛酸電池相比,要更快地推動鋰離子電池的應用和發展,我們就必須不斷提高它的安全性和使用壽命。本文將從充電器角度,討論一種新型的充電解決方案以提高鋰離子電池的安全性,延長電池使用壽命,同時降低充電器的成本。
在使用電池的過程中,我們常會聽到電池業者這樣的一句話:“電池使用中壞的少,更多的是被充壞的”。這句話我們可以理解為,不正確的充電條件或方法將更容易損害電池、降低電池的壽命。以18650鈷酸鋰離子電池為例,(1)充電過溫,在70℃左右:電解質界面(SEI)模開始分解并發熱;120℃左右:電解質、正極開始熱分解,造成析氣并使溫度迅速上升;在到260℃左右:電池爆炸。(2)充電過壓,以過壓5.5V來看,鋰金屬析出,溶劑被氧化,溫度上升,產生惡性循環,電池著火、爆炸。可見惡劣的充電方法會對電池特性產生嚴重的影響。因此,關于如何充電,我們共同來探討下面的幾個重要的問題,
(1)為什么需要預充功能?
電池工作電壓從2.5V(碳負極電池:3V)(電量:0%)到4.2V(電量:100%). 當電壓小于2.5V時, 放電終止. 同時內部保護電路的電流損耗也降為最低(放電回路關閉). 當然,實際應用中, 由于不同的內部材質以及更好的保護電池, 放電終止電壓可在2.5V~3.0V范圍.當電壓超過4.2V時, 充電回路終止,以保護電池安全;而當單體電池工作電壓降到3.0V以下,我們即可認為過放電狀態,放電回路終止,以保護電池安全. 電池不用時, 應將電池充電到保有20%的電量, 再進行防潮保存。
由于鋰離子電池具有較高的能量比, 因此在電池使用中要嚴格避免過充,過放的現象. 過放會導致活性物質的恢復困難, 此時如果直接進入快速沖電模式(大電流), 會對電池產生損害,影響使用壽命 并可能因此帶來隱形危險. 先以小電流(C/10)充到2.5V或3.0V,再轉換成快充是必要的。
雖然目前鋰離子電池在應用中都帶有保護板,在正常的情況下,發生過放的幾率會很小,但不加預充功能,在以下的情況還是可能帶來過放的隱患,
1. 保護板失效。
2. 長時間放置(5%~10%/月)的自放電率。
因此小電流預充功能可有效解決過放電池的充電問題。
(2)充電電流是否越大越好?
以單體鋰離子電池為例, 它的充電方式都包括恒流、恒壓充電過程, 恒壓通常為4.2V(以LiCoO2電池為例),恒流設置值為0.1C ~ 1C.雖然大電流的充電會縮短充電時間,但也會造成電池生命周期的縮短和容量的降低,因此我們需選擇恰當的恒流值進行充電。
下面是一個4.2V/900mAH LiCoO2電芯的不同電流充電與電池容量的關系曲線(參圖一), 我們可以看出大約500個充放周期后,小電流充電的電池容量明顯大于大電流充電的電池容量。
Charge Current v.s. Battery capacity

圖一:充電電流對電池容量的影響 (Source: Journal of Power Sources)
(3)恒壓充電時的電壓精度要求?
作為高能量密度的電池, 過充對鋰離子電池有著很大的危害,有可能會膨脹和漏液,往往也會發生爆炸,而且過充電容易造成電池里面的電解物質加快的反應而造成電池的使用壽命減短, 因此準確的恒壓充電值對鋰離子電池有著重要的意義。
為了更充分的充飽電,要保證恒壓值和終止電壓值的精度在1%之內.以鈷酸鋰離子電池為例,最好盡可能接近4.2V,但又不超過4.2V,這種高精度的電壓充電法, 可以減少鈷的溶解, 穩定LiCoO2的層狀結構,使它的包覆不發生相變,提高循環性能,并保持高容量,參圖二。


圖二 LiCoO2 化學特性 (Source: RWTH Aachen University)

圖三 充電電壓對電池容量的影響 (Source: Journal of Power Sources)
由圖三可看出,即使輕微的過壓也會帶來兩個現象的改變:(a)電池初始容量增加;(b)電池循環壽命降低。
在多節鋰離子電池串聯的情況下, 為保證獲到最大的電池容量和壽命, 有時1%的精度也不能滿足應用的要求, 因此有時甚至要求精度達到0.5%以內。 所以說, 充電電壓的精度控制是鋰離子電池充電器的一個關鍵。
目前對鋰電池充電電壓有這樣一個誤解,認為有了電池保護板,在電壓精度上不必關心,這是不可取的。因為電池保護板是用于對可能的意外事故進行及時的保護,它考慮的比較多的是安全因素,而不是性能因素。比如以4.2V的電芯為例,保護板的過壓保護參數是4.30V(有的可能會要4.4V),假如每次都過充,以4.30V作為充電截止點,電池容量也會很快衰減的。
(4)為什么需要充電定時器?
曾有一充電器廠家跟我講,他們以前常碰到過來退貨的充電器用戶說充電器壞了,原因是電池充了一天,電池都充不飽,充電器不轉燈,一直是紅燈。可廠家對充電器實際測量時,又發現它是正常的,符合出廠要求。這是什么問題呢?這主要是因為這充電器沒考慮到電池的老化后自放電變大。如果截止充電的電流設置過小,將使得老化的電池一直達不到充電完成的設置點,從而使得用戶產生誤判,認為充電器已壞。
充電定時器的作用就是防止已損害的或過多循環的鋰電池, 在充電的截止段, 由于自放電過大, 使電池難以進入EOC的狀態(高于判斷電流),一方面給用戶帶來電池充不飽的誤判,另一方面也可能由于過長時間的充電,帶來電池過熱膨脹, 甚至危險。
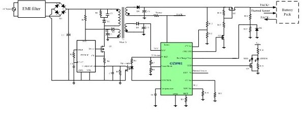
針對這些因素考量,凹凸科技(O2Micro)推出的新型多串鋰離子電池充電芯OZ8981已是一各完善的解決方案。OZ8981是一個專用的充電管理集成芯片,它帶精確電壓,電流輸出和多重保護,并提供六階段充電控制模式,系統設計方便且成本低。它主要針對用于輕型電動汽車,電動自行車和電動工具上多節鋰離子電池包。
OZ8981具體包括了如下功能:
單芯片集成充電控制器
高效的誤差放大器輸出
支持0V脈沖充電、預充電、恒流充電、恒壓充電、截止充電、自動再充電六階段智能充電控制
支持對預充電的啟動電壓、恒流充電值、恒壓充電值及截止充電電流值進行靈活設置
高精準充電電壓(<1%)和電流(<5%)輸出;通過外部電阻調整,電壓輸出精度可<0.5%
支持雙充電定時器保護--預充電定時, 恒壓充電定時(最大: 5小時, 或不使用)
支持雙溫度保護--芯片內部溫度保護(115℃), 外部過高溫保護(默認:44℃)和過低溫保護(默認:2℃),外部溫度保護點可外部靈活設置
支持充電過壓保護, 過流保護,短路保護
支持電池自動接入檢測
支持充電狀態的直接LED顯示
高性價比, 高可靠性
通用封裝:SOP16
OZ8981鋰離子電池充電曲線圖:

通過與前端PWM芯片的結合,OZ8981將幫用戶快速的實現安全高效且低成本的鋰離子電池充電器設計。

評論表單加載中...